(2)各種工程表
……………………………………………………………………………………………………………
▲▼▲▼▲▼▲▼▲▼▲▼▲▼▲▼ 問題 ▲▼▲▼▲▼▲▼▲▼▲▼▲▼▲▼▲▼▲▼▲
……………………………………………………………………………………………………………
問1 一般
………………
a, 下記の説明文に該当する工程表は,次のうちどれか。 (h28)
「縦軸に部分工事をとり,横軸にその工事に必要な日数を棒線で記入した図表で,作成
が簡単で各工事の工期がわかりやすいので,総合工程表として一般に使用される。」
(1)曲線式工程表(グラフ式工程表)
(2)曲線式工程表(出来高累計曲線)
(3)横線式工程表(ガントチャート)
(4)横線式工程表(バーチャート)
………………
b, 工程管理に関する次の記述のうち,適当でないものはどれか。 (h29b)
(1)曲線式工程表は,一つの作業の遅れが,工期全体に与える影響を,迅速・明確に把
握することが容易であるのか?
(2)横線式工程表(ガントチャート)は,各作業の進捗状況が一目でわかるようになっ
ているのか?
(3)横線式工程表(バーチャート)は,作成が簡単で各工事の工期がわかりやすくなっ
ているのか?
(4)ネットワーク式工程表は,全体工事と部分工事が明確に表現でき,各工事間の調整
が円滑にできるのか?
………………
c, 工程表の種類と特徴に関する次の記述のうち,適当でないものはどれか。 (h30a)
(1)ガントチャートは,各工事の進捗状況が一目でわかるようにその工事の予定と実績
日数を表した図表である。
(2)出来高累計曲線は,工事全体の実績比率の累計を曲線で表した図表である。
(3)グラフ式工程表は,各工事の工程を斜線で表した図表である。
(4)バーチャートは,工事内容を系統だて作業相互の関連の手順や日数を表した図表で
ある。
………………
d, 工程管理曲線(バナナ曲線)に関する次の記述のうち,適当でないものはどれか。
(h30b)
(1)上方許容限界と下方許容限界を設け,工程を管理する。
(2)下方許容限界を下回ったときは,工程が遅れている。
(3)出来高累計曲線は,一般にS字型となる。
(4)縦軸に時間経過比率をとり,横軸に出来高比率をとる。
………………
e, 工程管理曲線(バナナ曲線)に関する次の記述のうち,適当でないものはどれか。
(r1a)
(1)出来高累計曲線は,一般的に S字型となり,工程管理曲線によって管理する。
(2)工程管理曲線の縦軸は出来高比率で,横軸は時間経過比率である。
(3)実施工程曲線が上方限界を下回り,下方限界を超えていれば許容範囲内である。
(4)実施工程曲線が下方限界を下回るときは,工程が進み過ぎている。
………………………………
問2 ネットワーク式工程表
………………
a, 下記のネットワーク式工程表に示す工事に必要な日数として,適当なものは次のうち どれか。ただし,図中のイベント間のA〜Hは作業内容,日数は作業日数を示す。 (h28)

………………
b, 下図のネットワーク式工程表に示す工事のクリティカルパスとなる日数は,次のうちど れか。 ただし,図中のイベント間のA〜G は作業内容,数字は作業日数を表す。 (h29a)

………………
c, 下図のネットワーク式工程表に示す工事のクリティカルパスとなる日数は,次のうちど
れか。
ただし,図中のイベント間のA〜G は作業内容,数字は作業日数を表す。 (h29b)

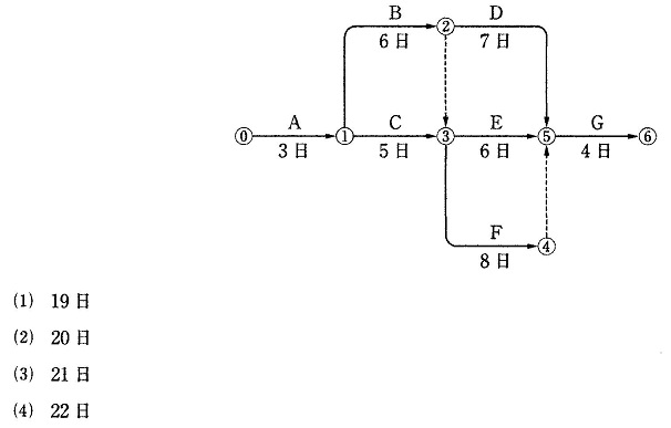
……………… d, 下図のネットワーク式工程表に示す工事のクリティカルパスとなる日数は,次のうちど れか。ただし,図中のイベント間の A〜G は作業内容,数字は作業日数を表す。 (h30a)……………… e, 下図のネットワーク式工程表に示す工事のクリティカルパスとなる日数は,次のうちど れか。ただし,図中のイベント間の A〜G は作業内容,数字は作業日数を表す。 (h30b)
……………… f, 下図のネットワーク式工程表に示す工事のクリティカルパスとなる日数は,次のうちど れか。ただし,図中のイベント間の A〜G は作業内容,数字は作業日数を表す。 (r1a)
……………… g, 下図のネットワーク式工程表に示す工事のクリティカルパスとなる日数は,次のうちど れか。ただし,図中のイベント間の A〜G は作業内容,数字は作業日数を表す。 (r1b)
…………………………………………………………………………………………………………… ▲▼▲▼▲▼▲▼▲▼▲▼▲▼▲▼ 解答 ▲▼▲▼▲▼▲▼▲▼▲▼▲▼▲▼▲▼▲▼▲ …………………………………………………………………………………………………………… 問1 ……………… a, (4) ……………… b, (1) 記述はネットワーク式工程表である。 ……………… c, (1)「実績日数」ではなく、「出来高比率」である。 (4)記述の内容は、ネットワーク式工程表である。 ……………… d, (4)縦軸に出来高比率をとり,横軸に時間経過比率をとる。 ……………… e, (4)「進み過ぎている」ではなく、「遅れている」である。 ……………………………… 問2 ………………
a, (2) 最早結合点時刻を計算すると次のようになる。

………………
b, (3) 最早結合点時刻を計算すると次のようになる。

………………
c, (3) 最早結合点時刻を計算すると次のようになる。

……………… d, (3) 最早結合点時刻を計算すると次のようになる。……………… e, (3) 最早結合点時刻を計算すると次のようになる。
……………… f, (1) 最早結合点時刻を計算すると次のようになる。
……………… g, (2) 最早結合点時刻を計算すると次のようになる。
★平成27年度以前の問題と解答は、こちら をご覧ください。 Copyright (C) 2020 Hidenori Nakamura. All Right Reserved ■■■■■■■■■■■■■■■■■■■■■■■■■■■■■■■■■■■■■■■ HOME