(3)ネットワーク手法



………………………………………………………………………………………………………
▲▼▲▼▲▼▲▼▲▼▲▼▲▼▲▼ 問題 ▲▼▲▼▲▼▲▼▲▼▲▼▲▼▲▼▲▼▲
………………………………………………………………………………………………………
問1 ネットワークの計算
………………
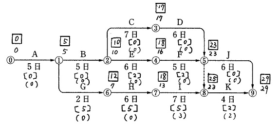
 a, 下図のネットワーク式工程表に関する次の記述のうち,適当なものはどれか。
  ただし,図中のイベント間のA〜Kは作業内容,日数は作業日数を表す。 
  (r2,1,h30,29)

………………
 b, 下図のネットワーク式工程表で示される工事で、作業Eに2日間の遅延が発生した場合、
  次の記述のうち、適当なものはどれか。
  ただし、図中のイベント間のA~Jは作業内容、数字は当初の作業日数を示す。
  (r4,3)




 (1)当初の工期より1日間遅れる。  (2)当初の工期より2日間遅れる。  (3)当初の後期どおり完了する。  (4)クリティカルパスの経路は当初と変わる。 ……………………………………………………………………………………………………… ▲▼▲▼▲▼▲▼▲▼▲▼▲▼▲▼ 解答 ▲▼▲▼▲▼▲▼▲▼▲▼▲▼▲▼▲▼▲ ……………………………………………………………………………………………………… 問1 ……………… a, (2)日程計算を行うと下図のようになり、自由余裕日数は、0+0+3=3日である。


  (1)クリティカルパスは、トータルフロートが0のルートで、⓪→①→②→③→⑤→⑨である。
  (3)19日ではなく、23日である。
  (4)27日ではなく、29日である。
………………
 b, (2) 問題のネットワークの日程計算を行うと下図のようになる。


   上図の工期は30日で、クリティカルパスは⓪→②→③→⑤→⑦である。  今度は、作業Eの日数を14日(12+2)にして、日程計算を行うと下図のようになる。

 上図の工期は32日で、クリティカルパスは⓪→②→③→⑤→⑦である。
 ★平成28年度以前の問題と解答は、こちらをご覧ください。 Copyright (C) 2021 Hidenori Nakamura. All Right Reserved ■■■■■■■■■■■■■■■■■■■■■■■■■■■■■■■■■■■■■■■                                      HOME