(3)ネットワーク手法



………………………………………………………………………………………………………
▲▼▲▼▲▼▲▼▲▼▲▼▲▼▲▼ 問題 ▲▼▲▼▲▼▲▼▲▼▲▼▲▼▲▼▲▼▲
………………………………………………………………………………………………………
問1 ネットワークの計算
………………
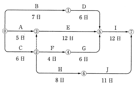
 a, 下図のネットワーク式工程表で示される工事で,作業Fに4日の遅延が発生した場合,
  次の記述のうち,適当なものはどれか。
  ただし,図中のイベント間のA~Jは作業内容,数字は作業日数を示す。 (r5)
 
 


(1)当初の工期どおり完了する。
(2)当初の工期より2日遅れる。
(3)当初の工期より3日遅れる。
(4)クリティカルパスの経路は当初と変わらない。



………………
 b, 下図のネットワーク式工程表に関する次の記述のうち,適当でないものはどれか。
  ただし,図中のイベント間のA~Kは作業内容,数字は作業日数を示す。 (r6)


 

(1)クリティカルパスは,⓪→①→②→③→⑤→⑨である。
(2)作業Kの最早開始時刻は,工事開始後23日目である。
(3)工事開始⓪から工事完了⑨までの必要日数(工期)は30日である。
(4)作業Fが3日遅れると工期は当初工期より2日遅れる。













………………………………………………………………………………………………………
▲▼▲▼▲▼▲▼▲▼▲▼▲▼▲▼ 解答 ▲▼▲▼▲▼▲▼▲▼▲▼▲▼▲▼▲▼▲
………………………………………………………………………………………………………
問1
………………
 a, (2)
    問題のネットワークの日程計算を行うと、次のようになる。
    

    今度は、作業Fの日数を8日(4+4)にして日程計算を行うと、次のようになる。           ……………… b, (2)     問題のネットワークの日程計算を行うと、次のようになる。          

   上図の工期は30日で、クリティカルパスは⓪→①→②→③→⑤→⑨である。    また、Kの最早開始時刻は、工事開始後22日目である。


   今度は、作業Fの日数を9日(7+2)にして最早結合点時刻を計算すると、次のようになる。             上図から、工期は31日となり、当初工期より1日遅れる。 ★平成29年度~令和4年度までの問題と解答は、こちら ★平成28年度以前の問題と解答は、こちら Copyright (C) 2025 Hidenori Nakamura. All Right Reserved ■■■■■■■■■■■■■■■■■■■■■■■■■■■■■■■■■■■■■■■                                      HOME